Как работает RabbitMQ: полное объяснение брокера сообщений и его применение
В современных распределённых системах сервисы постоянно взаимодействуют друг с другом, обмениваясь данными и командами. Возникает логичный вопрос: как организовать эту коммуникацию так, чтобы один упавший компонент не парализовал работу всей системы? Именно здесь на сцену выходит RabbitMQ — брокер сообщений с открытым исходным кодом, разработанный в 2007 году на языке Erlang.

Для понимания сути давайте воспользуемся знакомой аналогией. Представьте обычную почту: чтобы отправить письмо, нам не требуется лично встречаться с получателем и вручать конверт в руки. Мы просто относим его в почтовое отделение или опускаем в почтовый ящик — и можем быть уверены, что почтальон доставит послание адресату. По сути, RabbitMQ играет роль этого самого почтового ящика, отделения и почтальона одновременно: он принимает месседжи, хранит их и передаёт дальше по назначению.
В чём же отличие от привычного синхронного взаимодействия сервисов? При традиционном подходе один сервис напрямую обращается к другому и ждёт ответа — по сути, блокируя свою работу на время этого ожидания. Если целевой сервис перегружен или недоступен, отправитель вынужден простаивать, а пользователь — наблюдать бесконечную загрузку. Брокер же работает по принципу асинхронной обработки: сервис-отправитель просто помещает сообщение в очередь и продолжает работать дальше, не дожидаясь немедленной реакции получателя.

Схема работы брокера. Источник изображения: официальный сайт.
Можно сказать, что он выступает в роли буферной зоны между компонентами системы. Он обеспечивает развязку (decoupling) сервисов: отправитель не знает, кто именно обработает его месседж, когда это произойдёт и сколько получателей в итоге с ним поработает. Такая архитектура делает систему более устойчивой к сбоям и легче масштабируемой — ведь мы можем добавлять новых получателей или отключать существующих без необходимости менять код отправителя.
- Проблема прямого (синхронного) взаимодействия сервисов
- Как работает RabbitMQ: основные сущности
- Как выглядит передача данных в RabbitMQ: пошаговый процесс
- Сценарии, когда RabbitMQ действительно нужен
- Протоколы, которые поддерживает RabbitMQ
- Ключевые особенности
- RabbitMQ в условиях отказов и перегрузок
- RabbitMQ vs Apache Kafka: главное отличие
- Преимущества и недостатки RabbitMQ
- Заключение
- Рекомендуем посмотреть курсы по обучению архитекторов ПО
Проблема прямого (синхронного) взаимодействия сервисов
Чтобы в полной мере оценить необходимость брокера сообщений, давайте разберёмся, какие проблемы возникают при традиционном подходе к взаимодействию компонентов системы. Синхронная архитектура, при которой один сервис напрямую вызывает другой и ожидает от него ответа, кажется интуитивно понятной и простой в реализации. Однако на практике такой подход быстро превращается в источник серьёзных проблем.
Рассмотрим типичный пример: пользователь регистрируется в вашем сервисе и указывает адрес электронной почты. Для валидации email необходимо отправить код подтверждения, что требует интеграции с внешней системой отправки писем. При синхронном подходе ваш сервис регистрации отправляет запрос к email-сервису и замирает в ожидании ответа. Пользователь в это время смотрит на экран загрузки, а вся цепочка операций блокируется. Если внешний сервис отправки почты работает медленно или вовсе недоступен, регистрация просто провалится — и потенциальный клиент, скорее всего, уйдёт к конкурентам.
Проблема усугубляется по мере роста системы. Представьте архитектуру, где множество сервисов синхронно зависят друг от друга: сервис A вызывает сервис B, который обращается к сервису C, а тот, в свою очередь, ждёт ответа от сервиса D. Возникает эффект домино: замедление или отказ любого звена в этой цепи парализует всю систему. Скорость работы всей архитектуры оказывается равна.

Диаграмма показывает различие между синхронной и асинхронной моделью взаимодействия сервисов. В синхронной архитектуре каждый сервис блокируется в ожидании ответа. При использовании RabbitMQ отправка сообщения в очередь позволяет сервисам продолжать работу без ожиданий скорости её самого медленного компонента — классическое узкое место (bottleneck).
Основные риски синхронного взаимодействия:
- Каскадные сбои: отказ одного сервиса приводит к отказу всех зависимых от него компонентов, создавая эффект снежного кома.
- Исчерпание ресурсов: когда сервисы ожидают ответов, они блокируют потоки выполнения и расходуют память, что быстро приводит к исчерпанию доступных ресурсов.
- Жёсткая связанность (tight coupling): каждый сервис должен знать о существовании и местоположении других сервисов, что усложняет развёртывание и масштабирование.
- Сложность обработки ошибок: необходимо предусмотреть логику повторных попыток, таймауты и откаты для каждого внешнего вызова.
- Невозможность отложенной обработки: все операции должны выполняться немедленно, даже если в этом нет необходимости.
Возникает закономерный вопрос: неужели нельзя просто увеличить мощность серверов и решить проблему «в лоб»? Практика показывает, что вертикальное масштабирование лишь откладывает неизбежное — рано или поздно система всё равно упрётся в пределы производительности самого слабого звена.
Как работает RabbitMQ: основные сущности
Архитектура строится на нескольких ключевых компонентах, каждый из которых выполняет свою специфическую роль в процессе передачи месседжей. Давайте разберём эти сущности детально, чтобы понять, как они взаимодействуют между собой.
- Producer (издатель) – кто отправляет. Producer, или производитель — это приложение или сервис, который создаёт и публикует месседжи в RabbitMQ. По сути, это отправная точка любого взаимодействия с брокером. Producer не заботится о том, кто именно получит его сообщение и когда это произойдёт — его задача ограничивается отправкой данных в обменник (Exchange). Можно сказать, что Producer играет роль автора письма, который опускает конверт в почтовый ящик.
- Queue (очередь) – где хранятся данные. Queue представляет собой структуру данных, в которой накапливаются месседжи до момента их обработки получателем. Очереди могут быть временными (существуют только на время работы приложения) или постоянными (переживают перезапуск брокера). Каждая очередь имеет уникальное имя, и именно из очередей Consumers извлекают сообщения для обработки. В нашей почтовой аналогии очередь — это почтовый ящик конкретного получателя, где письма лежат в ожидании, пока адресат не заберёт их.
- Consumer (получатель) – кто обрабатывает. Consumer, или потребитель — это приложение, которое подписывается на определённую очередь и обрабатывает поступающие из неё месседжа. Consumer может подтвердить получение сразу после извлечения из очереди или после завершения его обработки — это гарантирует, что данные не будут потеряны в случае сбоя. Один Consumer может обрабатывать сообщения последовательно, а несколько Consumers могут работать параллельно с одной очередью, распределяя между собой нагрузку.
- Exchange (обменник) – маршрутизация сообщений. Exchange, пожалуй, наиболее интересный компонент — именно он отвечает за логику маршрутизации месседжей. Producer не отправляет данные напрямую в очередь; вместо этого он публикует сообщение в Exchange, который затем решает, в какую очередь (или очереди) его направить. RabbitMQ поддерживает несколько типов обменников: direct (прямая маршрутизация по точному совпадению ключа), fanout (рассылка всем подключённым очередям), topic (маршрутизация по шаблону) и headers (маршрутизация по заголовкам). Такая гибкость позволяет реализовать практически любую логику распределения данных.
- Binding (связи) – правила маршрутизации. Binding представляет собой связь между Exchange и Queue — по сути, это правило, которое сообщает обменнику, в какую очередь следует направить конкретный месседж. При создании Binding мы указываем routing key (ключ маршрутизации) — критерий, по которому Exchange принимает решение о направлении сообщения. Например, можно создать Binding с ключом «user.registered», чтобы все сообщения о регистрации пользователей попадали в соответствующую очередь.
- Message (сообщение) – структура. Message — это единица данных, которая передаётся через брокера. Оно состоит из двух частей: тела (payload), содержащего полезную нагрузку (может быть JSON, XML, бинарные данные или простой текст), и атрибутов (headers, properties), содержащих метаданные — например, приоритет сообщения, время жизни, идентификатор корреляции для связи запроса и ответа.
Обобщим роли основных сущностей:
| Сущность | Роль | Пример |
|---|---|---|
| Producer | Создаёт и отправляет | Сервис регистрации публикует событие «новый пользователь» |
| Exchange | Маршрутизирует по правилам | Распределяет уведомления между очередями email, SMS, push |
| Binding | Связывает Exchange с Queue | Правило «отправлять уведомления с тегом ‘urgent’ в приоритетную очередь» |
| Queue | Хранит до обработки | Очередь «email_notifications» накапливает задачи на отправку писем |
| Consumer | Извлекает и обрабатывает данные | Сервис отправки email забирает задачи из очереди и рассылает письма |
| Message | Содержит данные и метаинформацию | JSON с данными пользователя + заголовок с приоритетом |
Как выглядит передача данных в RabbitMQ: пошаговый процесс
Теперь, когда мы разобрали отдельные компоненты, давайте посмотрим на полную картину — как именно происходит передача данных от отправителя к получателю. Понимание этой цепочки поможет лучше представить работу брокера в реальных условиях.
- Шаг 1. Producer создаёт и публикует сообщение. Всё начинается с того, что Producer формирует месседж с необходимыми данными и отправляет его в Exchange. При публикации Producer указывает routing key — ключ маршрутизации, который поможет обменнику определить, куда направить данные. Например, сервис регистрации пользователей может отправить сообщение с ключом «user.registered» и JSON-данными о новом пользователе.
- Шаг 2. Exchange принимает и анализирует. Обменник получает сообщение и анализирует его routing key и заголовки. Затем, основываясь на своём типе (direct, fanout, topic, headers) и настроенных Bindings, он принимает решение о маршрутизации. В зависимости от логики, месседж может быть направлено в одну очередь, несколько очередей одновременно или вообще отброшено, если подходящий Binding не найден.
- Шаг 3. Сообщение помещается в Queue. После того как Exchange определил целевые очереди, месседж помещается в них. Если очередь настроена как durable, данные записываются на диск для защиты от потери при сбое. Сообщение остаётся в очереди и ожидает, пока появится свободный Consumer, готовый его обработать.
- Шаг 4. Consumer извлекает сообщение. Consumer, подписанный на очередь, получает месседж от брокера. Благодаря push-модели брокер сам отправляет данные Consumer сразу, как только тот становится доступен. Если к одной очереди подключено несколько Consumers, RabbitMQ распределяет сообщения между ними по принципу round-robin, обеспечивая балансировку нагрузки.
- Шаг 5. Consumer обрабатывает данные. Consumer выполняет необходимую бизнес-логику: отправляет email, записывает данные в базу, вызывает внешний API — в зависимости от задачи. Всё это время месседж остаётся «зарезервированным» за этим Consumer.
- Шаг 6. Consumer подтверждает обработку. После успешного завершения работы Consumer отправляет acknowledgement — подтверждение получения и обработки сообщения. Только после этого брокер удаляет месседж из очереди. Если Consumer не отправит подтверждение (например, упадёт в процессе обработки), RabbitMQ вернёт обратно в очередь для повторной попытки — так обеспечивается надёжность системы.
Вся эта цепочка работает асинхронно: Producer не ждёт завершения обработки, а просто публикует сообщение и продолжает свою работу. Именно такая развязка компонентов и делает RabbitMQ эффективным инструментом для построения устойчивых распределённых систем.

Диаграмма иллюстрирует путь сообщения от Producer до Consumer и момент подтверждения обработки. После получения acknowledgement сообщение удаляется из очереди. При сбое Consumer сообщение возвращается в очередь для повторной обработки.
Сценарии, когда RabbitMQ действительно нужен
Теория всегда выглядит убедительно на бумаге, но настоящая ценность инструмента раскрывается в конкретных практических задачах. Давайте разберём типичные сценарии, в которых RabbitMQ становится не просто удобным дополнением, а критически важным компонентом архитектуры.
Асинхронная обработка тяжёлых задач
Один из самых распространённых сценариев использования — вынос ресурсоёмких операций в фоновый режим. Представьте, что пользователь запрашивает формирование отчёта: система должна извлечь данные из нескольких источников, провести вычисления, сгенерировать PDF-файл объёмом в сотни страниц. Если выполнять всё это синхронно, пользователь будет ждать 15-20 минут, глядя на крутящийся индикатор загрузки — очевидно, неприемлемый опыт.
С RabbitMQ решение выглядит элегантно: веб-сервер принимает запрос, помещает задачу в очередь и сразу возвращает пользователю ответ «отчёт формируется, мы отправим его на вашу почту». Фоновый worker забирает задачу из очереди, спокойно генерирует отчёт и отправляет результат по email. Пользователь продолжает работу, не тратя время впустую, а система не блокируется на тяжёлых операциях.
Аналогичный подход применяется для массовых email-рассылок, обработки видео или изображений, экспорта больших объёмов данных, генерации сложных статистических аналитик. Очередь сообщений служит буфером, сглаживающим пиковые нагрузки: даже если тысяча пользователей одновременно запросят отчёты, система не упадёт — просто обработка займёт чуть больше времени.
Интеграция микросервисов
В микросервисной архитектуре брокер выступает центральной коммуникационной шиной, через которую сервисы обмениваются информацией. Вместо того чтобы каждый сервис знал о существовании и местоположении десятков других сервисов, все они просто публикуют события в RabbitMQ и подписываются на интересующие их очереди.
Например, когда пользователь совершает покупку, сервис заказов публикует событие «order.created». На это событие могут подписаться: сервис уведомлений (отправит email о подтверждении), сервис складского учёта (зарезервирует товары), сервис аналитики (обновит статистику продаж), сервис программы лояльности (начислит бонусы). Каждый из этих сервисов работает независимо, и добавление нового подписчика не требует изменений в сервисе заказов — классический пример слабой связанности компонентов.
Высоконагруженные системы, которым важна устойчивость
Когда в вашей системе критически важна отказоустойчивость, RabbitMQ становится страховочной сеткой. Представьте ситуацию: один из микросервисов временно недоступен из-за деплоя новой версии или технического сбоя. При синхронной архитектуре все зависимые сервисы начали бы падать, создавая каскадный эффект. С RabbitMQ же сообщения просто накапливаются в очереди и ожидают, пока получатель восстановит работу.
Это особенно важно для систем бронирования (авиабилеты, отели), финансовых приложений, логистических платформ — везде, где простой означает прямые финансовые потери. RabbitMQ гарантирует, что ни одна транзакция не потеряется, даже если части системы временно недоступны.
Стриминг данных (обновления, события, аналитика)
Брокер эффективно справляется с потоковой передачей данных в реальном времени. Системы мониторинга публикуют метрики производительности каждую секунду, IoT-датчики отправляют показания, веб-приложения генерируют события взаимодействия пользователей с интерфейсом. Все эти потоки данных проходят через RabbitMQ и распределяются между различными системами аналитики, визуализации и хранения.
Новостные ленты в социальных сетях, обновления котировок на биржевых терминалах, системы отслеживания местоположения транспорта — во всех этих случаях RabbitMQ обеспечивает быструю доставку обновлений множеству подписчиков одновременно.
Протоколы, которые поддерживает RabbitMQ
Одним из ключевых преимуществ является поддержка множества протоколов обмена месседжами, что делает его универсальным инструментом для самых разных сценариев использования. Давайте рассмотрим основные протоколы, с которыми работает этот брокер.
- AMQP (Advanced Message Queuing Protocol) — это основной протокол, своего рода его «родной язык». AMQP представляет собой открытый стандарт прикладного уровня для передачи сообщений, который обеспечивает надёжную доставку, гибкую маршрутизацию и транзакционность. Протокол изначально создавался для enterprise-решений, где критически важна гарантия доставки и строгий контроль над потоками данных. Благодаря тому, что AMQP — стандартизированный протокол, вы теоретически можете заменить RabbitMQ на любой другой брокер, поддерживающий AMQP, с минимальными изменениями в коде приложения.
- MQTT (Message Queuing Telemetry Transport) — лёгкий протокол, разработанный специально для устройств с ограниченными ресурсами и нестабильными сетевыми соединениями. MQTT стал стандартом де-факто в мире интернета вещей (IoT): его используют умные датчики, домашние устройства, носимая электроника. Протокол работает по принципу публикации/подписки (publish/subscribe) и требует минимальной пропускной способности сети, что делает его идеальным для передачи небольших порций данных от множества устройств.
- STOMP (Simple Text Oriented Messaging Protocol) — текстовый протокол, спроектированный для простоты и читаемости. В отличие от бинарных протоколов вроде AMQP, STOMP использует текстовый формат команд, похожий на HTTP, что упрощает отладку и интеграцию. Особенно полезен STOMP при работе с веб-приложениями через WebSocket — многие браузерные библиотеки для обмена месседжами используют именно этот протокол.
Поддержка нескольких протоколов позволяет брокеру выступать в роли универсального коммуникационного хаба: к одному брокеру могут подключаться и микросервисы на backend через AMQP, и IoT-устройства через MQTT, и веб-клиенты через STOMP. Такая гибкость значительно упрощает архитектуру гетерогенных систем, где различные компоненты говорят на разных «языках».
Ключевые особенности
RabbitMQ не просто передаёт сообщения от одного сервиса к другому — он предлагает богатый набор функций, которые делают его мощным инструментом для построения надёжных распределённых систем. Рассмотрим ключевые особенности, выделяющие этот брокер среди конкурентов.
Гарантия доставки (acknowledgement)
Брокер реализует механизм подтверждения доставки (acknowledgement), который гарантирует, что ни один месседж не будет потерян. Когда Consumer получает сообщение из очереди, он должен явно подтвердить его обработку. Если подтверждение не поступает в течение определённого времени (например, Consumer упал в процессе обработки), RabbitMQ автоматически возвращает сообщение обратно в очередь для повторной обработки. Такой подход критически важен для бизнес-процессов, где потеря данных недопустима — например, при обработке платёжных транзакций или отправке важных уведомлений.
Возможность хранения сообщений до обработки
В отличие от некоторых других систем обмена, этот брокер хранит данные до тех пор, пока они не будут успешно обработаны и подтверждены получателем. Очереди могут быть настроены как durable (устойчивые к перезапуску брокера) — в этом случае сообщения сохраняются на диск и переживают сбои. Можно также просматривать историю и контролировать состояние очередей, что упрощает отладку и мониторинг системы.
Пуш-модель (сервер отправляет сам)
RabbitMQ работает по принципу push-модели: брокер сам активно отправляет месседжи подключённым Consumers, а не ждёт, пока те запросят данные. Это обеспечивает минимальную задержку между публикацией сообщения и началом его обработки. Как только новое уведомление появляется в очереди, RabbitMQ немедленно доставляет его доступному Consumer. Особенно полезна такая модель для систем реального времени, где важна мгновенная реакция на события — например, для чатов, систем мониторинга или биржевых приложений.
Приоритезация
RabbitMQ поддерживает механизм приоритетов в очередях, позволяя некоторым месседжам обрабатываться раньше других. При создании очереди можно указать диапазон приоритетов (например, от 0 до 10), а при публикации месседжа — установить его конкретный приоритет. Сообщения с более высоким приоритетом будут извлекаться из очереди в первую очередь. Это полезно, когда в системе есть как критичные операции (например, обработка оплаты), так и некритичные (отправка аналитических отчётов).
Гибкая маршрутизация (direct / fanout / topic / headers)
Мы уже упоминали типы Exchange, но стоит подчеркнуть, насколько это мощный инструмент. Direct exchange направляет месседж в очереди по точному совпадению routing key — просто и предсказуемо. Fanout exchange рассылает копии сообщения во все подключённые очереди — идеально для широковещательных уведомлений. Topic exchange использует шаблоны с подстановочными знаками (например, «orders.*.created» может совпасть с «orders.electronics.created» и «orders.books.created») — отличное решение для сложной логики фильтрации. Headers exchange маршрутизирует на основе заголовков, а не routing key — максимальная гибкость для специфичных сценариев.
Управление через UI-панель
RabbitMQ предлагает удобный веб-интерфейс управления (Management UI), который позволяет визуально контролировать состояние брокера: просматривать очереди, отслеживать скорость публикации и потребления сообщений, создавать и удалять Exchange и Bindings, управлять пользователями и правами доступа. Такая панель управления значительно упрощает администрирование и диагностику проблем — не нужно писать скрипты для базовых операций.
RabbitMQ в условиях отказов и перегрузок
Истинная ценность брокера месседжей проявляется не тогда, когда всё работает идеально, а именно в моменты сбоев и пиковых нагрузок. Давайте разберёмся, как RabbitMQ ведёт себя в нештатных ситуациях и почему это делает архитектуру более устойчивой.
Что происходит при падении Consumer?
Когда Consumer, обрабатывающий сообщение, внезапно отключается или падает с ошибкой до отправки acknowledgement, RabbitMQ автоматически определяет это по разрыву соединения. Сообщение, которое находилось в обработке, возвращается обратно в очередь и становится доступным для других Consumers. Таким образом, даже критический сбой одного обработчика не приводит к потере данных — система самовосстанавливается без внешнего вмешательства.
- Сценарий перегрузки получателя. Представьте, что ваш сервис отправки email внезапно получил в десять раз больше задач, чем обычно. При синхронной архитектуре это вызвало бы timeout-ы, отказы в обслуживании и потерю части запросов. С RabbitMQ же все месседжи спокойно накапливаются в очереди, а Consumer обрабатывает их в комфортном темпе. Да, обработка займёт больше времени, но ни одна задача не потеряется. Более того, вы можете динамически добавить дополнительных Consumers для ускорения обработки накопившихся сообщений.
- Частичная деградация вместо полного отказа. Когда один из сервисов в цепочке становится недоступен, остальная система продолжает функционировать. Сообщения для недоступного сервиса накапливаются в его очереди, но другие компоненты работают в штатном режиме. Пользователи могут даже не заметить проблемы, особенно если речь идёт о некритичных функциях — например, обновление рекомендаций или сбор аналитики. Это и есть частичная деградация: система теряет часть функциональности, но не падает целиком.
- Механизм повторных попыток. RabbitMQ позволяет настроить политику повторных попыток для месседжей, которые не удалось обработать. Можно указать, сколько раз система должна пытаться доставить сообщение, с какими интервалами, и что делать после исчерпания попыток — например, переместить в отдельную очередь «dead letter» для последующего анализа.
Всё это превращает RabbitMQ в амортизатор, который смягчает удары временных сбоев и защищает архитектуру от каскадных отказов. Вместо хрупкой системы, где падение одного компонента рушит всё здание, мы получаем эластичную конструкцию, способную переживать локальные проблемы без глобальных последствий.
RabbitMQ vs Apache Kafka: главное отличие
RabbitMQ не существует в вакууме — на рынке присутствуют и другие решения для обмена месседжами, такие как ActiveMQ, IBM MQ, LavinMQ. Однако чаще всего RabbitMQ сравнивают именно с Apache Kafka — платформой для передачи и обработки событий в реальном времени. На первый взгляд оба инструмента решают похожие задачи, но философия их работы принципиально различается.
- Push vs Pull: разные модели доставки. Одно из ключевых различий заключается в модели доставки сообщений. RabbitMQ работает по push-модели: брокер сам активно отправляет месседжи подключённым Consumers без запроса с их стороны. Как только в очереди появляется новое сообщение, RabbitMQ немедленно доставляет его доступному получателю. Такой подход минимизирует задержки и особенно эффективен для систем реального времени. Kafka же использует pull-модель: Consumer сам периодически опрашивает брокер, запрашивая новые данные. Клиент инициирует соединение и получает только те сообщения, которые явно запросил. Это даёт Consumer больше контроля над темпом обработки и позволяет читать данные из прошлого, но добавляет задержку между появлением месседжа и его получением.
- Хранение данных: временное vs постоянное. RabbitMQ спроектирован как классический брокер сообщений: данные хранятся в очереди до момента успешной обработки и подтверждения от получателя, после чего удаляются. Можно настроить историю, но основная задача RabbitMQ — обеспечить доставку и освободить память. Это делает его идеальным для задач, где каждое сообщение должно быть обработано ровно один раз. Kafka работает принципиально иначе — это, скорее, распределённый лог событий, а не очередь. Сообщения хранятся в течение установленного периода (дни, недели, месяцы) независимо от того, прочитал их кто-то или нет. Kafka гарантирует, что события находятся в той же последовательности, в которой поступили, и позволяет «перематывать» поток назад — читать старые данные заново. Это критически важно для аналитических систем и систем обработки больших данных.
- Сложность настройки и использования. RabbitMQ отличается относительной простотой: удобный веб-интерфейс для управления, лёгкая установка (включая развёртывание в Docker), интуитивно понятная настройка. Разработчик может быстро начать работу и сосредоточиться на бизнес-логике, а не на конфигурации инфраструктуры.
Kafka требует значительно больших усилий на запуск и настройку: отсутствие встроенного веб-интерфейса, необходимость понимания концепций партиций, consumer groups, offset management. Зато это даёт большую гибкость для высоконагруженных систем с особыми требованиями.
Сравнительная таблица:
| Параметр | RabbitMQ | Apache Kafka |
|---|---|---|
| Модель доставки | Push — брокер сам отправляет данные | Pull — клиент запрашивает данные |
| Хранение | Временное, до подтверждения обработки | Постоянное, в течение заданного периода |
| Гарантии | Ждёт подтверждения от получателя | Хранит данные независимо от чтения |
| Сложность | Простая установка и настройка | Сложный запуск, отсутствие UI |
| Протоколы | AMQP, MQTT, STOMP и др. | Собственный протокол поверх TCP/IP |
| Основное применение | Надёжная передача отдельных сообщений, микросервисы | Обработка потоков событий, big data, аналитика |
Когда выбирать что?
RabbitMQ оптимален для проектов, где важна гарантированная доставка каждого конкретного сообщения, гибкая маршрутизация и работа со структурированными данными. Типичные сценарии: бизнес-процессы, системы бронирования, интеграция микросервисов.
Kafka лучше подходит для задач, требующих высокой пропускной способности, обработки больших объёмов неструктурированных данных и возможности хранить события длительное время. Типичные сценарии: системы аналитики, финансовые платформы, обработка логов, стриминг данных.
Преимущества и недостатки RabbitMQ
Как и любой инструмент, RabbitMQ имеет свои сильные и слабые стороны. Понимание этих аспектов поможет принять взвешенное решение о целесообразности его использования в конкретном проекте.
Преимущества:
- Надёжность доставки — механизм acknowledgement гарантирует, что месседжи не теряются даже при сбоях, что критично для бизнес-приложений.
- Гибкая маршрутизация — различные типы Exchange (direct, fanout, topic, headers) позволяют реализовать практически любую логику распределения сообщений.
- Поддержка множества протоколов — AMQP, MQTT, STOMP делают RabbitMQ универсальным решением для гетерогенных систем.
- Простота внедрения — понятная документация, удобный веб-интерфейс управления и быстрый старт снижают порог входа.
- Зрелость платформы — более 15 лет разработки, большое активное сообщество, множество готовых библиотек для разных языков программирования.
- Эффективная балансировка нагрузки — автоматическое распределение месседжей между несколькими Consumers одной очереди.
- Встроенная отказоустойчивость — возможность создания кластеров и репликации данных между узлами.
Недостатки:
- Ограничения производительности — при обработке миллионов сообщений в секунду RabbitMQ может уступать специализированным решениям вроде Kafka
- Не предназначен для big data — хранение месседжей ограничено, нет возможности эффективно работать с терабайтами исторических данных.
- Может быть избыточным — для простых проектов с минимальными требованиями к асинхронности внедрение RabbitMQ может оказаться overkill.
- Требует операционного обслуживания — необходим мониторинг состояния очередей, дискового пространства, производительности.
- Единая точка отказа — без правильной настройки кластеризации падение брокера парализует коммуникацию в системе.
- Сложность некоторых сценариев — продвинутые паттерны маршрутизации и настройка политик могут требовать глубокого понимания внутреннего устройства.
Важно подчеркнуть, что многие из перечисленных недостатков относительны и зависят от контекста использования. Для большинства enterprise-приложений и микросервисных архитектур преимущества RabbitMQ значительно перевешивают его ограничения.

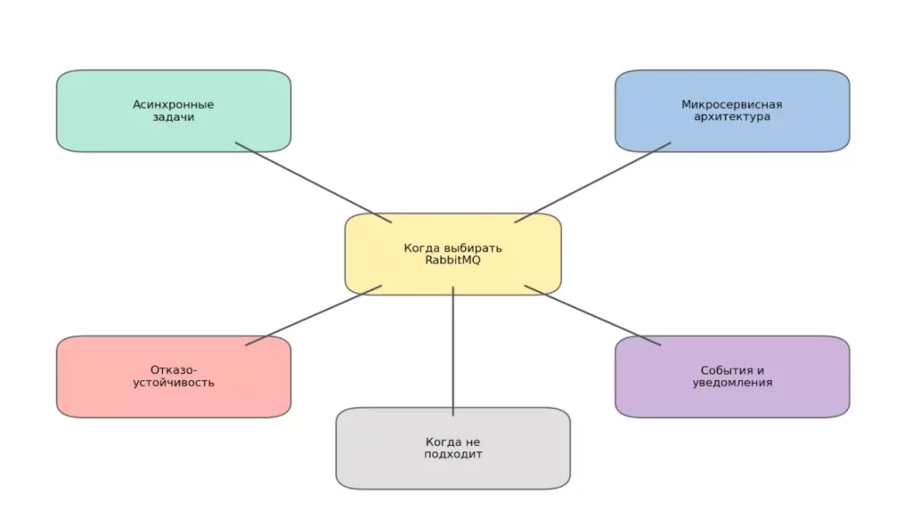
Майнд-карта обобщает ключевые сценарии, в которых использование RabbitMQ наиболее оправдано. Она помогает быстро понять, подходит ли брокер для асинхронных задач, микросервисной архитектуры и систем с повышенными требованиями к отказоустойчивости. Также отдельно выделены случаи, когда RabbitMQ может быть избыточным решением.
Заключение
Мы прошли путь от базовых концепций брокера сообщений до детального разбора архитектуры RabbitMQ, и теперь можем обобщить ключевые выводы, которые помогут определить, подходит ли этот инструмент для вашего проекта.
RabbitMQ — это брокер сообщений для асинхронного взаимодействия сервисов. Он позволяет передавать данные между компонентами системы без жёсткой зависимости и ожидания ответа.
- Использование очередей и exchange повышает устойчивость архитектуры. Даже при сбоях получателей сообщения не теряются и обрабатываются повторно.
- RabbitMQ хорошо подходит для микросервисов и фоновых задач. Он снижает нагрузку на основные сервисы и упрощает масштабирование.
- Механизмы acknowledgement и маршрутизации обеспечивают надёжную доставку. Это критично для бизнес-процессов и финансовых операций.
- По сравнению с Kafka RabbitMQ ориентирован на обработку отдельных сообщений. Он оптимален там, где важна гарантированная доставка, а не хранение потоков данных.
Если вы только начинаете осваивать backend-разработку, рекомендуем обратить внимание на подборку курсов по архитектуре ПО. В программах обычно есть как теоретическая часть, так и практические задания, которые помогают закрепить понимание архитектуры и очередей на реальных примерах.
Рекомендуем посмотреть курсы по обучению архитекторов ПО
| Курс | Школа | Цена | Рассрочка | Длительность | Дата начала | Ссылка на курс |
|---|---|---|---|---|---|---|
|
Профессия Архитектор ПО
|
Skillbox
232 отзыва
|
Цена
90 806 ₽
181 612 ₽
Ещё -20% по промокоду
|
От
7 567 ₽/мес
Это минимальный ежемесячный платеж. От Skillbox без %.
|
Длительность
5 месяцев
Эта длительность обучения очень примерная, т.к. все занятия в записи (но преподаватели ежедневно проверяют ДЗ). Так что можно заниматься более интенсивно и быстрее пройти курс или наоборот.
|
Старт
15 марта
|
Подробнее |
|
Мастер-класс по архитектуре JavaScript-приложений и фреймворков
|
JavaScript.ru
15 отзывов
|
Цена
6 500 ₽
|
|
Длительность
2 дня
|
Старт
1 апреля
|
Подробнее |
Яндекс Практикум vs OTUS: DevOps — где больше лабораторных и настоящих задач
DevOps-обучение в Яндекс Практикуме и OTUS часто сравнивают, но где студент действительно работает с инфраструктурой и CI/CD? Разбираем задания, проекты и формат обучения, чтобы понять, какие навыки дают курсы.
Яндекс Практикум vs Skillfactory: какой курс по Data Science выбрать
Skillfactory и Яндекс Практикум предлагают похожие курсы Data Science, но обучение на них устроено по-разному. Где больше практики, где сильнее менторская поддержка и на какой платформе проще собрать портфолио проектов? Разбираем реальные различия курсов, формат занятий и нагрузку.
Skillbox vs ProductStar: где продакт-трек более прикладной (кейсы, метрики, решения)
Skillbox или ProductStar — где на самом деле больше практики для продакт-менеджера? Разбираем формат кейсов, работу с метриками, стажировки и портфолио, чтобы понять, какой курс действительно готовит к работе product manager.
Skypro vs ProductStar: куда идти аналитику, чтобы стать продактом — траектория и кейсы
Если вы аналитик и хотите перейти в продакт-менеджмент, но не знаете, с чего начать, эта статья для вас. Мы расскажем, какие шаги и курсы помогут вам освоить нужные навыки, чтобы успешно перейти в продуктовую роль. Задайтесь вопросом: готовы ли вы на решение проблем, а не просто на анализ данных?